免费热线:400-6688-797

您所在的位置: 首页- 资讯中心 > 行业资讯

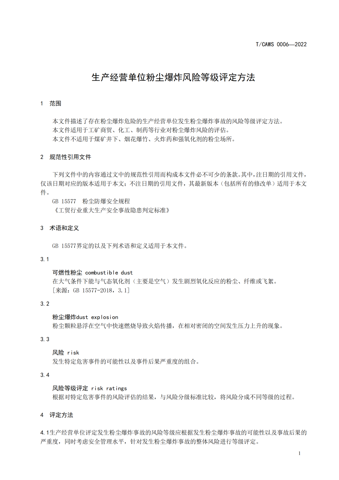
《生产经营单位粉尘爆炸风险等级评定方法》发布!

发布时间:2022-12-05 13:31:54作者:瑶瑞电子

   为进一步规范粉尘爆炸事故风险等级,中国安全生产协会发布了《生产经营单位粉尘爆炸风险等级评定方法》,于11月15日起实施。

1.png

2.png

3.png

4.png

5.png

6.png

7.png

8.png

9.png

10.png


  • 服务热线

    400-6688-797

    24小时在线

  • 电话/传真:

    15688413825

  • 售后电话:

    0531-88238780

  • 抖音二维码

  • 微信公众号

山东瑶瑞电子科技有限公司 版权所有

鲁ICP备2020036611号-2